在经典的中心法则中,mRNA被视为连接遗传信息与基因功能的唯一桥梁,其寿命(即稳定性)是基因表达调控的核心环节之一,直接决定蛋白质的合成总量。近日,OK138太阳集团黄继荣教授团队在Plant Physiology发表了题为Arabidopsis Group I Pumilio RNA-binding factors are vital for embryo development and balancing growth and stress resistance的研究论文,揭示了拟南芥Pumilio(APUM)第一亚家族成员(APUM1-APUM6)通过特异性识别mRNA的3'-UTR序列调控基因表达,从而协调植物生长发育与抗逆平衡的分子机制。

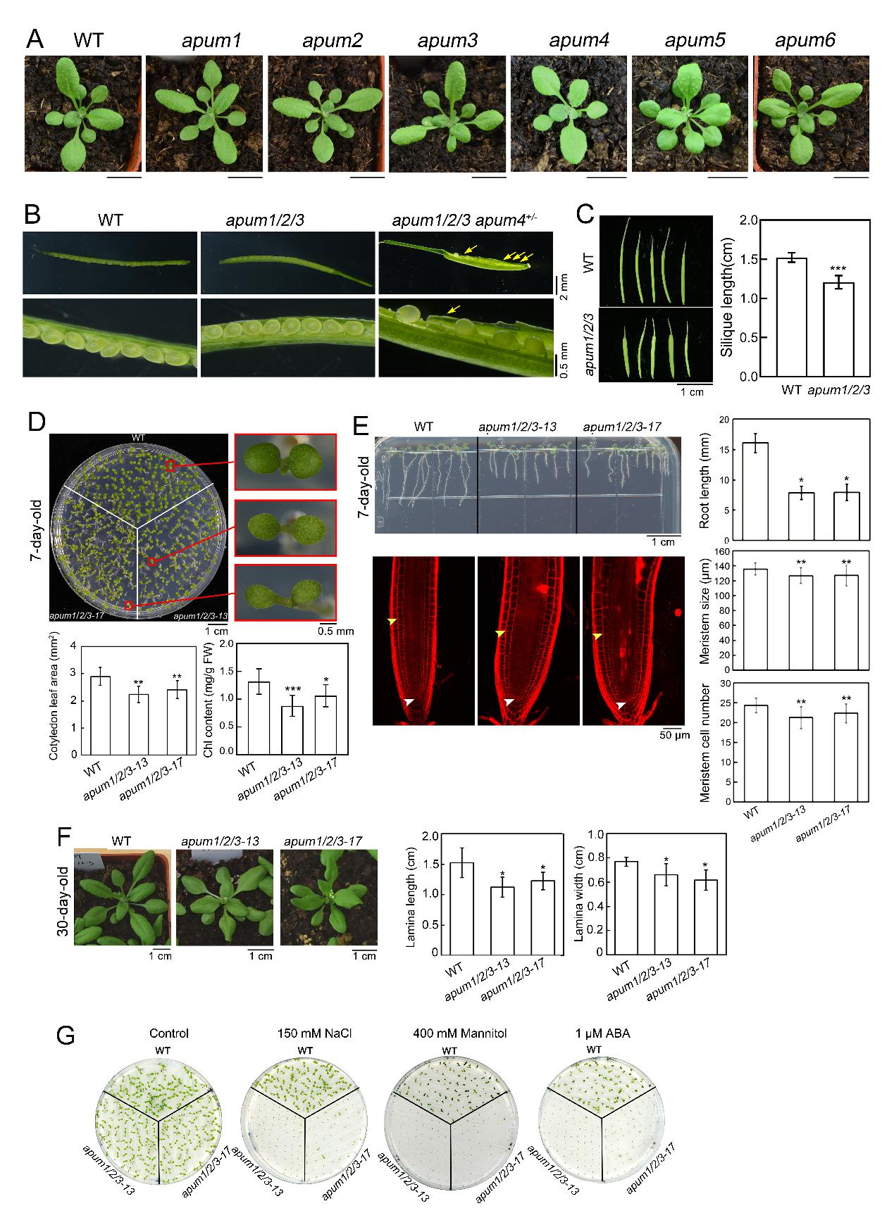
Pumilio蛋白是一类在真核生物中高度保守的蛋白,但在植物中的功能与作用机制尚缺乏系统研究。研究团队发现,APUM1-APUM6单个基因缺失均无明显表型,提示存在功能冗余。利用CRISPR/Cas9技术同时敲除同源性超过85%的APUM1/2/3基因,apum1/2/3三突变体的营养生长与生殖生长均显著受损,并对盐、渗透胁迫及ABA高度敏感;进一步引入APUM4的四突变体表现为胚胎致死,证实该亚家族对植物生存至关重要。

图1.apum123突变体生长受损并对胁迫条件敏感
转录组分析显示,APUM1/2/3缺失导致8000多个基因表达失调,其中上调基因富集于光合作用、花青素合成及茉莉酸响应等通路,下调基因涉及生物胁迫与氧化还原等过程,表明APUM蛋白作为关键节点调控生长-抗逆平衡。机制研究表明,APUM1可特异性结合靶基因mRNA 3'-UTR区域的保守基序(5'-UGUGUAUA-3'),直接调控包括花青素合成关键转录因子PAP1在内的众多基因。在诱导条件下,apum1/2/3突变体花青素积累显著增加,证实APUM通过促进靶标mRNA降解负调控PAP1表达,从而精细调节花青素的生物合成。这一发现填补了花青素合成转录后调控机制的空白。基于该结合规则,研究团队在全基因组水平预测了7053个潜在靶基因,其中1609个在apum1/2/3突变体中显著上调,表明该亚家族在全基因组水平上发挥调控作用,深化了对植物RNA结合蛋白功能多样性的理解。

图2. APUM1特异性结合PAP1 mRNA的3'-UTR区域的保守基序从而调节花青素合成
综上,该研究系统解析了植物APUM蛋白的功能冗余性与调控特异性,揭示了其作为“分子开关”协调生长发育与环境适应的新机制,为通过基因编辑优化作物生长-抗逆权衡特性、培育高产抗逆新品种提供了理论依据和潜在分子靶点。
OK138太阳集团吴文娟博士和已毕业的硕士研究生李迪为论文共同第一作者,黄继荣教授为通讯作者。上海交通大学涂晓雨副教授和龙正标博士参与工作。研究得到了上海市自然科学基金、国家自然科学基金及上海市教育委员会科研创新计划的资助。
供稿:吴文娟


