杨仲南、王娜团队揭示水稻tms5温敏育性转换新机制

发布者:陈婉娴发布时间:2026-04-21浏览次数:45

近日,Nature Communications杂志在线发表了来自ok138太阳集团/上海交通大学杨仲南团队题为“TMS5-mediated R-loop dynamics regulate thermosensitive fertility conversion in rice”的研究论文,该研究聚焦水稻两系杂交育种中应用最广泛的温敏雄性不育位点tms5,解析了其调控育性转换的细胞学基础与分子机制,为温敏不育系的精准改良提供了新的理论支撑。

杂交水稻对保障粮食安全具有重要意义。在广泛应用的两系杂交育种体系中,超过95%的温敏雄性不育材料依赖tms5位点实现育性的温度响应调控,因此,阐明tms5的育性转换作用机制,对提高两系杂交制种的稳定性和安全性十分重要。此前研究已表明,TMS5编码一个RNase蛋白,但这一蛋白缺失如何在细胞和分子层面调控水稻温敏育性转换,长期以来仍不清晰。

该研究首先从细胞学层面揭示了tms5雄性不育的发育基础。研究发现,OsTMS5蛋白在水稻花药多个细胞层中表达,尤其在绒毡层和小孢子母细胞中具有重要作用。高温条件下,tms5突变体的绒毡层功能明显减弱,小孢子母细胞减数分裂进程也明显滞后,这两类关键细胞的发育异常共同导致花粉败育和雄性不育。而在低温条件下,上述发育缺陷明显缓解,植株育性也随之恢复。进一步的细胞类型特异回补实验表明,无论在绒毡层还是小孢子母细胞中恢复TMS5的表达,都能够在一定程度上挽救tms5的不育表型,说明这两类细胞都是TMS5发挥作用的重要部位。

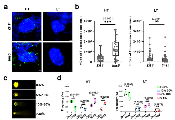
图1.tms5高温不育与R-loop异常积累密切相关

在分子机制方面,该研究提出了TMS5通过维持R-loop稳态调控温敏育性转换的新机制。R-loop是一种由RNA与DNA形成的核酸杂合结构,正常情况下参与多种生物学过程,但异常积累会损害基因组的稳定性。研究发现,高温条件下,tms5突变体中R-loop大量积累,并伴随DNA损伤信号增强和基因组稳定性下降,最终导致花粉败育。而在低温条件下,tms5中的R-loop水平明显下降,接近野生型,且植株育性恢复。进一步的实验表明,过量表达R-loop清除蛋白OsLS1可以部分恢复tms5的育性并降低其DNA损伤水平。这说明R-loop异常积累与tms5温敏育性转换不育密切相关。该研究进一步丰富了对TMS5功能的认识,揭示其在RNA代谢、R-loop稳态维持、基因组稳定性和花药发育中的重要作用。这项工作不仅加深了对tms5温敏育性转换机制的理解,也为两系杂交水稻不育系的优化改良提供了新的理论依据。

图2.R-loop稳态调控水稻tms5温敏雄性不育的模式图

ok138太阳集团已毕业博士生朱本顺为该论文第一作者,上海交通大学杨仲南教授与ok138太阳集团王娜副研究员为共同通讯作者。ok138太阳集团朱骏教授、薛景石副研究员及陈枭老师也参与了部分研究工作。该研究得到了国家重点研发计划、国家自然科学基金以及广东省未来作物精准育种基础研究项目等课题的资助。

供稿:王娜