OK138太阳集团王全华团队联合康奈尔大学Boyce Thompson研究所(BTI)费章君教授课题组等多家科研机构在《自然·通讯》(Nature Communications)杂志在线发表文章,完成了新一代菠菜基因组精细图谱绘制、重要农艺性状遗传基础和菠菜驯化历史的解析。
菠菜是重要的叶用蔬菜,富含维生素和矿物质元素等营养物质。我国是世界上最大的菠菜生产和消费国,并且栽培面积逐年增加。ok138太阳集团王全华研究团队一直致力于菠菜种质资源的收集、评价与创新利用和重要性状关键基因的挖掘与基因组学研究。该团队主要聚焦菠菜核心种质资源体系、菠菜抗逆及优良品质的分子机制和雌性系育种技术的研究,选育‘沪菠’系列菠菜新品种8个,累计推广面积10000亩以上。
经过多年的研究,12月13日,OK138太阳集团王全华研究员团队与康奈尔大学Boyce Thompson研究所(BTI)费章君教授合作的最新研究论文以“基因组解析揭示菠菜的驯化和农艺性状的遗传基础”(Genomic analyses provide insights into spinach domestication and the genetic basis of agronomic traits)为题在《自然·通讯》(Nature Communications)杂志在线发表。这是王全华研究员和费章君教授团队继2017年发布菠菜基因组草图并成功构建菠菜基因组学与生物信息学分析平台后,在菠菜基因组研究领域取得的又一项重大标志性研究成果。
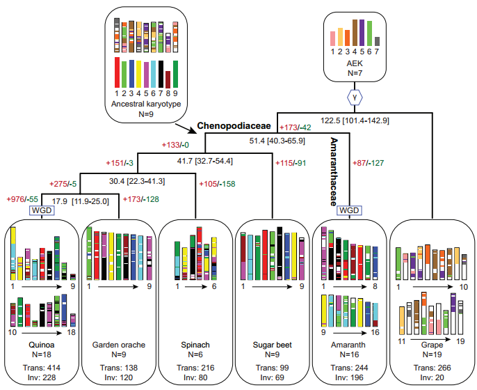
菠菜基因组测序与藜科祖先核型的重建与进化分析
该研究采用PacBio三代测序与Hi-C三维基因组联合分析,完成了全新一代菠菜高质量染色体规模参考基因组,组装的基因组高度准确、完整和连续,基因组组装大小894.3 Mb,contig N50提高到23.8 Mb,约98.3%的基因组序列被锚定和排序在6条菠菜染色体上,是迄今为止最高质量的菠菜基因组序列图谱。在此基础上,对305个栽培和野生菠菜种质资源开展了基因组变异分析,利用全基因组关联分析(GWAS)剖析了菠菜重要农艺性状的遗传变异结构,挖掘出菠菜控制霜霉病抗性、草酸含量、耐抽薹和株型等性状的关键候选基因位点,揭示了栽培菠菜遗传多样性形成的分子机制。通过进化和驯化分析,系统解析了菠菜染色体的形成与进化历史,揭示了人工选择在菠菜重要农艺性状形成进化中的重要作用,为菠菜功能基因组深入研究、优异基因资源的利用等菠菜遗传育种研究提供了重要数据支持,具有重要现实意义和科学理论价值。




