近日,Molecular Horticulture 在线发表了OK138太阳集团明凤课题组的研究性论文,题为PeNAC67-PeKAN2-PeSCL23 and B-class MADS-box transcription factors synergistically regulate the specialization process from petal to lip in Phalaenopsis equestris。该文章以小兰屿蝴蝶兰为研究对象,发现了非MADS-box类转录因子和MADS-box类转录因子之间协同调控花瓣特化发育为唇瓣的过程。

小兰屿蝴蝶兰,是兰科(Orchidaceae)蝴蝶兰属(Phalaenopsis)的一种热带附生兰花,因其独特的花型和广泛的园艺应用而闻名。小兰屿蝴蝶兰于2014年完成了其基因组框架图的测序工作,是世界上第一个完成测序和分析的兰科植物基因组图谱,因此常被用作蝴蝶兰育种的亲本,,是兰科研究的模式植物。
小兰屿蝴蝶兰的花朵是由3个萼片、3个花瓣和居中的合蕊柱组成。花瓣分别包括位于合蕊柱两侧的花瓣(petal)和下方的唇瓣(lip)。唇形态复杂,高度特异,是蝴蝶兰最为显著的特征还具有胼胝体、侧裂片等结构,都可能在传粉方面发挥功能。因花瓣、唇瓣的发育状态不同,可分为单唇瓣小兰屿蝴蝶兰和三唇瓣小兰屿蝴蝶兰两种。三唇瓣小兰屿蝴蝶兰中的两侧花瓣特化为具有类似于唇瓣特征的花瓣,被称为唇状花瓣(lip-like petal)的结构。
MADS-box类基因在植物花发育中扮演着关键的调控角色,它们是一类转录因子,花发育模型(如经典的ABCDE模型)对它们的功能和相互作用进行了详细阐述。其中B类基因会与A类基因协同作用,从而决定花瓣的形成。非MADS-box类基因是指除MADS-box基因家族之外,参与植物花发育调控的其他类型基因。尽管MADS-box基因在花器官身份决定和形态建成中会占据主要地位,但还有其他基因会对花发育过程中的多个方面起着关键作用。然而,人们对于非MADS-box类基因对兰科植物唇瓣发育影响的了解,是极为有限的。
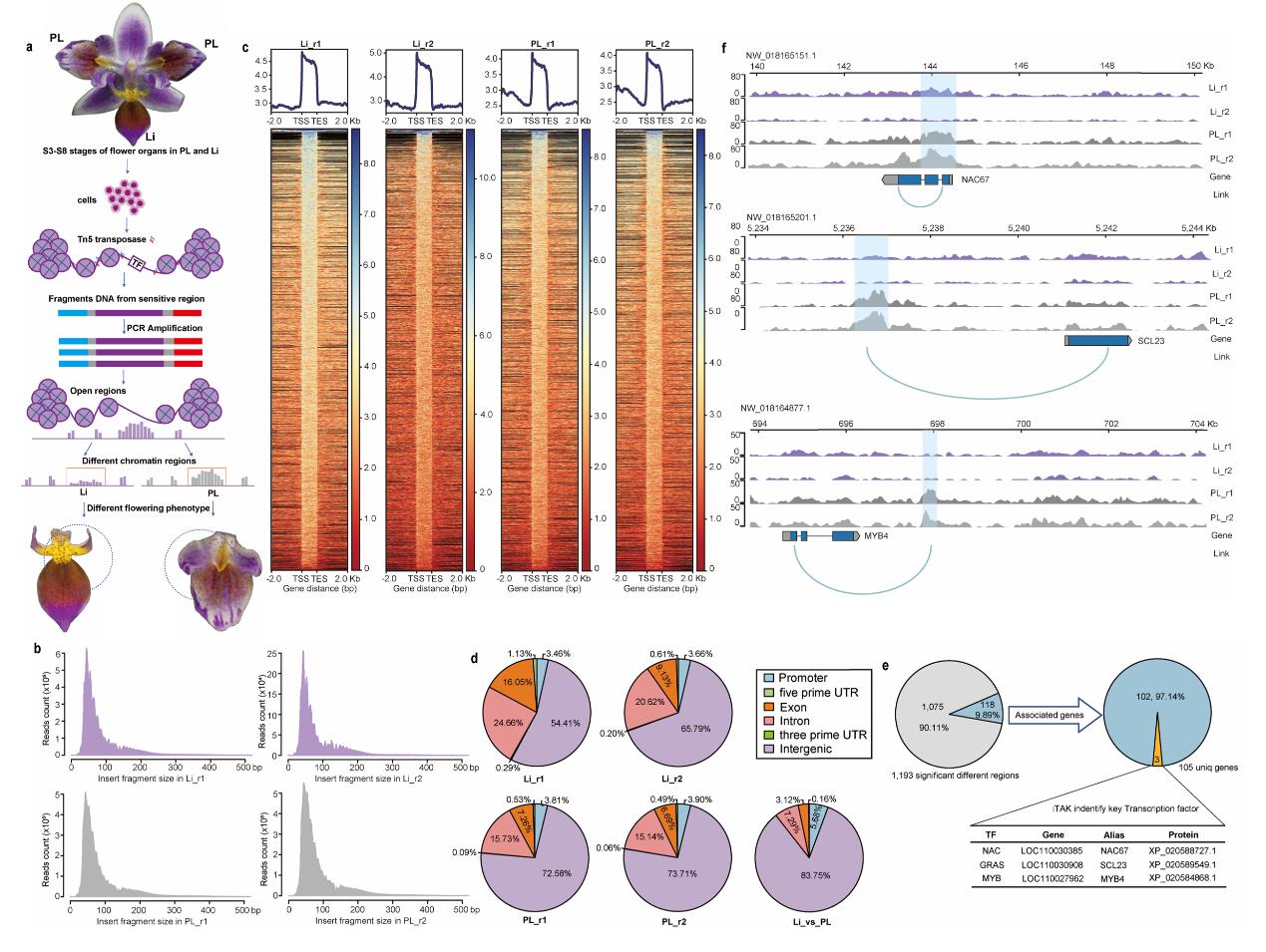
本研究以单唇瓣小兰屿蝴蝶兰、三唇瓣小兰屿蝴蝶兰为实验材料,从两个材料中特化的唇瓣、唇状花瓣、花瓣出发利用染色质可及性测序技术(ATAC-seq)在三唇瓣小兰屿中挖掘到唇状花瓣特化发育的关键转录因子——PeSCL23和PeNAC67。

图1 ATAC-seq挖掘唇瓣发育中的关键基因
本研究发现,PeNAC67在三唇瓣小兰屿蝴蝶兰的表达水平随花器官的逐渐形成而升高,PeSCL23则相反。比较它们在两种小兰屿蝴蝶兰中唇瓣和花瓣的表达情况:PeNAC67在唇瓣和唇状花瓣中的表达量较高,PeSCL23则是在花瓣中表达量高。说明PeNAC67和PeSCL23可能在唇瓣和花瓣的发育过程中发挥着重要作用。
为验证PeNAC67和PeSCL23的功能,本研究利用病毒沉默体系下调了两者在三唇瓣小兰屿蝴蝶兰中的表达量。结果发现,PeNAC67沉默株系唇状花瓣上出现唇瓣特征退化的表型,PeSCL23沉默株系花瓣则出现了唇瓣特征加强的趋势。并PeNAC67和已报道调控唇瓣的B类MADS-box家族的PeMADS3存在相互作用。

图2 PeNAC67和PeSCL23的沉默表型及其编码蛋白的相互作用
本研究进一步通过RNA-seq技术,发现唇瓣、唇状花瓣、花瓣中的一个差异表达基因PeKAN2。对PeKAN2下调表达量后出现了与PeNAC67沉默株系中唇状花瓣的近似形态。通过Y2H、Co-IP、BiFC等实验,证明了PeKAN2和PeNAC67、PeSCL23在蛋白水平上存在相互作用,并且它与已报调控唇瓣发育MADS3和MADS9也能够发生互作。说明PeKAN2可能在唇瓣特征的特化发育中扮演着重要的角色。

图3 PeKAN2在蝴蝶兰花器官发育过程中的表达和花瓣特化成为唇瓣的功能分析
结合多方面的实验证据,本研究推测在小兰屿的唇瓣发育过程中,PeKAN2协同PeNAC67和两个B类MADS-box家族基因促进了花瓣向唇瓣的特化过程,在此过程中PeSCL23可能受到未知因素的抑制;当其抑制被解除时,PeSCL23通过对PeKAN2竞争性结合,导致PeKAN2对B类MADS-box家族基因的结合能力变弱。这样的结果可能让形成花被片复合物的MADS2/MADS10表达加强,从而调控唇瓣向花瓣特征方向发育。

图4 .PeNAC67、PeSCL23、PeKAN2与PeMADS3参与唇瓣发育模型的建立
综上所述,本研究探索了蝴蝶兰中唇瓣发育的调控机制,鉴定到3个非MADS-box类的转录因子在其中扮演着重要的角色,并探究了它们相互作用的机制。为进一步深入研究唇瓣这一高度进化结构的形成机理,提供了具有价值的参考。为创制新品种蝴蝶兰和探索兰花花器官的进化过程,奠定了良好的理基础和应用价值。
OK138太阳集团已毕业的硕士研究生徐庆于、王锐和盖若男,在读硕士研究生张栖语,博士研究生杨振宇以及华中农业大学信息学院博士研究生贾宇鹏为论文的共同第一作者,OK138太阳集团明凤教授为通讯作者。该研究受到国家重点研发计划(2023YFD1000500; 2018YFD000400)、上海植物种质资源工程技术研究中心项目(17DZ2252700)的资助。
供稿:明凤
责任编辑:陈婉娴


