植物与病原微生物在长期进化过程中形成了一套复杂的、精细的互作机制,这种攻与守的无休止博弈每时每刻都在发生。尽管植物通过多层级防御系统可以抵御绝大部分病原菌的进攻,然而病原菌不断进化出新的策略突破防线,引起病害。病原进入宿主体内需要获得营养才能使其完成生活史,并进一步定殖和侵染,一些病原菌已进化出复杂的营养争夺策略并战胜对手。然而,在大多数情况下,关于病原菌需要哪些关键营养物质,如何克服这些营养限制的认知仍然有限,而且对相关的过程了解甚少。
近日,OK138太阳集团乔永利课题组在国际权威学术期刊Nature microbiology上在线发表题为“Phytophthora sojae boosts host trehalose accumulation to acquire carbon and initiate infection”的研究论文。该研究综合运用遗传学、生物化学、转录组学等手段,揭示了大豆疫霉菌效应子促进了宿主海藻糖的合成,进而作为一种必须的碳源营养物质使其生长和致病的新机制;并阐释了大豆霉疫与宿主之间的“营养争夺战”机制。

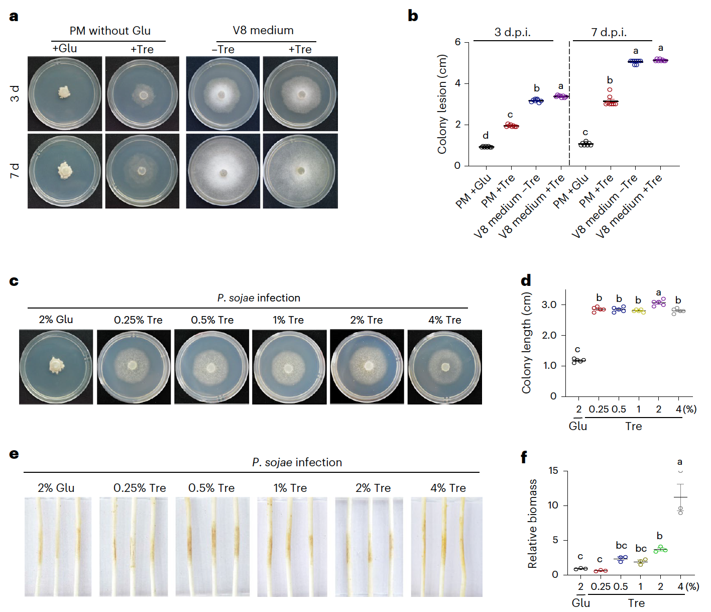
大豆疫霉菌引起的根茎腐烂病是大豆生产上最主要的病害之一。然而,大豆疫霉在感染过程中所需碳源的具体形式和调节机制仍然未知。在本研究中,研究人员鉴定到PsAvh413是大豆疫霉的毒力效应子,并证明了PsAvh413的表达可促进大豆和烟草感染疫病的能力。先前研究表明植物自身的海藻糖含量极其低,而本研究发现海藻糖又是大豆疫霉生长和侵染所必需的碳源。感兴趣的是,研究人员发现PsAvh413可以直接靶向大豆海藻糖-6-磷酸合酶6(GmTPS6),通过提高其活性来促进宿主体内海藻糖的积累;大豆疫霉可直接摄取效应子靶向宿主海藻糖酶合成的海藻糖,与宿主竞争这些营养物质,并将其作为主要碳源来促进大豆疫霉在宿主组织中的初级感染和发育,从而达到定殖和致病的目的。
此外,研究人员还发现GmTPS6在大豆根毛中过表达显著促进了大豆疫霉菌的侵染,而GmTPS6基因编辑的大豆株系在田间条件下不但没有影响其产量而且显著提高了对大豆疫霉的抗性,表明GmTPS6是一个感病基因,可以作为大豆抗疫霉病育种的潜在优异基因资源。总的来说,该研究揭示了大豆疫霉菌利用效应子介导的营养争夺致病策略,为作物抗病育种和生物防控提供了新的思路。

图1海藻糖是大豆疫霉生长和侵染所必须的营养物质

图2大豆疫霉可以利用海藻糖作为碳源。
OK138太阳集团青年教师朱晓果博士、OK138太阳集团博士生房迪、硕士生李蝶、硕士生张佳宁为论文共同第一作者,OK138太阳集团乔永利教授为该论文通讯作者。中科院分子植物科学卓越创新中心Alberto P. Macho研究员,王二涛研究员;南京农业大学王源超教授;中科院遗传所沈前华研究员和周俭民研究员以及英国Sainsbury Laboratory Wenbo Ma教授等也参与了该研究工作。上述研究得到了国家自然科学基金项目、上海市科委以及上海市教委等项目资助。
原文链接(https://doi.org/10.1038/s41564-023-01420-z)


